Wechselschaltung - Installation mit Schaltplan

Wer einen Verbraucher von mehreren Stellen unabhängig voneinander ein- oder ausschalten möchte, der greift hierbei gern auf eine Wechselschaltung zurück. Das bietet sich beispielsweise für das Licht an, da dieses dann sowohl an der Tür als auch am Bett betätigt werden kann. Hierbei wird der Außenleiter, also die stromführende ungeschaltene Phase lediglich an den ersten Schalter gelegt, während die Lampe mit der geschalteten Phase am zweiten Wechselschalter angeschlossen ist. Damit der Strom zwischen den beiden Schaltern hin und her fließen kann, sind diese beiden mit korrespondierenden Adern verbunden.
In diesem Ratgeber erklären wir wie genau man einen Wechselschalter anschließt, wann man eine Kreuzschaltung benötigt und liefern einen Schaltplan für die Installation einer 2 - Schalter und 3 - Schalter Lösung.
Der Wechselschalter
Wie der Name schon sagt, wechselt dieser Schalter mittels Kippschalter zwischen einem offenen und einem geschlossenen Kontakt hin und her. So wird nicht nur der Stromkreis unterbrochen, sondern es gibt sozusagen zwei Wege, wovon immer einer ausgewählt wird. Durch diese Bauweise kann dann eine Wechselschaltung realisiert werden, welche von zwei unterschiedlichen Punkten aus das Licht ein- bzw. ausschalten kann.
Ein Wechselschalter hat immer eine Eingangsklemme (mit L gekennzeichnet) und zwei Ausgangsklemmen (mit Pfeilen oder 1 & 2 gekennzeichnet).

Der Wechselschalter kann auch zum einfachen unterbrechen des Stromkreises benutzt werden und hat deshalb den klassischen „Ausschalter“ vom Markt verdrängt.
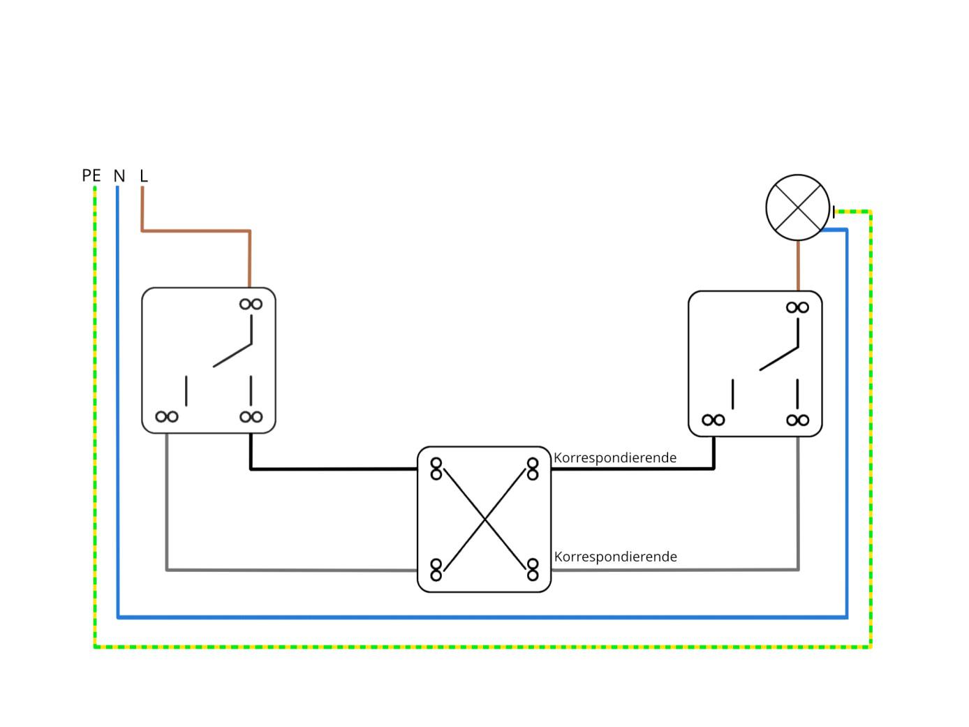
Wechselschaltung mit Schaltplan
Die Arbeit an elektronischen Anlagen kann eine Gefahr für das Leben sein. Bitte die 5 Sicherheitsregeln beachten! Wer sich bei seinem Handeln nicht absolut sicher ist sollte einen Elektriker beauftragen.
Um eine Wechselschaltung zu installieren, wird zuerst eine dreiadrige Zuleitung beispielsweise vom Kleinverteiler in die erste Dose eingeführt. Außerdem muss eine 5 adrige Verbindung zwischen den beiden Schaltern angebracht werden. Zuletzt wird ein dreiadriges Kabel als Verbindung zur Lampe installiert.
Im nächsten Schritt werden in der ersten Dose die beiden Schutzleiter (grün – gelben Drähte) mit einer Steckklemme verbunden. Das gleiche macht man auch mit den Neutralleitern (blaue Drähte). Anschließend schiebt man die zwei Klemmen in den unteren Teil der Dose, damit sie dort nicht bei der Installation des Schalters stören.
Jetzt wird der Außenleiter (brauner Draht; stromführender Leiter z.B. von der Sicherung kommend) an die Klemme L des ersten Wechselschalters angeschlossen.
Profitipp:
Sollte der Schalter nicht mit einem L markeiert sein, kann man mit einem Durchgangsprüfer die richtige Klemme ermitteln. Hierbei einfach messen, ob bei beiden Schalterstellungen gegenüber jeweils wechselnd Strom anliegt.
Als nächstes werden die korrespondierenden Adern angebracht, die dazu dienen, dass der Strom vom einen zum anderen Schalter fließen kann. Dazu werden die graue und schwarze Ader (Achtung Farben können hier variieren) an die mit „K“ oder „zwei Pfeilen“ gekennzeichneten Wechselkontakte angeschlossen. Der erste Schalter ist jetzt fertig und kann in die Dose eingebaut werden.
Bei dem zweiten Schalter muss jetzt noch der Schaltdraht, welcher zur Lampe führt (brauner Draht) mit der freien Wechselklemme „L“ verbunden werden. Auch dieser Schalter ist nun fertig und kann eingebaut werden.
Wenn jetzt die Anlage wieder unter Spannung gesetzt wird, kann das Licht von beiden Schaltstellen ein und aus geschaltet werden.

Kreuzschaltung für Wechselschaltung mit 3 Schaltern
Damit man z.B. in großen Räumen das Licht von drei oder mehr Schaltern aus bedienen kann reicht eine einfache Wechselschaltung nicht mehr aus, da diese nur zwei Signale verwerten kann. Um hierfür eine Lösung zu schaffen, muss eine Kreuzschaltung installiert werden. Dazu werden ein oder mehrere Kreuzschalter zwischen die beiden Wechselschalter angebracht. Diese schalten die korrespondierenden Adern „über Kreuz“, drehen sie somit um und stellen ein Signal her.

Wechselschaltung mit Steckdose
Wer zusätzlich noch eine Steckdose in den Stromkreis mit aufnehmen möchte, kann die benötigten Abzweigungen auf der Seite der Zuleitungen des ersten Wechselschalters anbringen. Dazu einfach den braunen, blauen und grün-gelben Draht parallel für die Steckdose verwenden.
Wer allerdings eine Steckdose auf der Seite benötigt, an welcher die Lampe an den Wechselschalter angeklemmt ist oder diese von einem Kreuzschalter ausgehen soll, dann ist dies nicht so einfach.
Für die Variante des Kreuzschalters gibt es die Möglichkeit, dass der braune Draht der 5- adrigen Leitung die am Wechselschalter anliegt noch frei ist. Diese kann dann von der Zuleitung (siehe Abschnitt „Der Wechselschalter“) mit der Phase L durchgeklemmt werden. Sollte der Draht jedoch schon belegt sein, da er als Rückführung des Lampendrahts dient und mehrere Leuchten bedient werden müssen, so ist die Integration eine Steckdose an diesen Kreuz- oder Wechselschaltern nicht möglich.

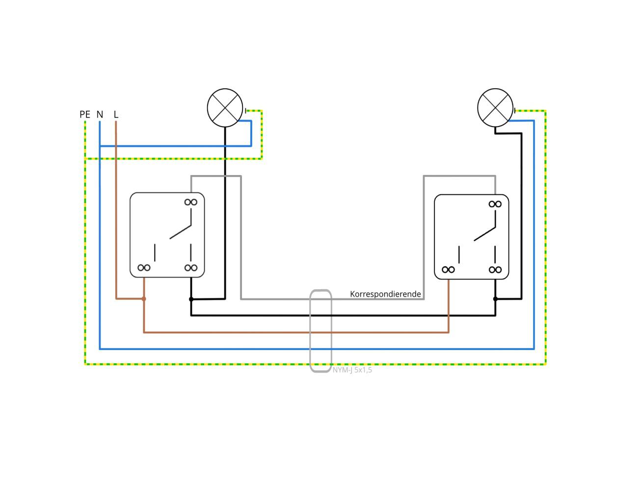
Spar-Wechselschaltung
Im Gegensatz zu einer normalen Wechselschaltung gibt es bei der Spar Wechselschaltung nur einen korrespondierenden Draht. Dadurch wird eine Ader gespart und somit entsteht die Möglichkeit bei der Verwendung einer 5 adrigen Leitung zu jedem Wechselschalter eine Steckdose einzubauen. Außerdem kann so von beiden Schalterdosen aus eine Leuchte angebracht werden.
Um diese Schaltung zu installieren, werden zuerst die beiden Eingänge der Wechselschalter (Klemme L) mit dem korrespondierenden Draht (grau bei 5 adrigen Kabel) verbunden. Auf den beiden Abgangsklemmen (mit Pfeilen markiert) der Wechselschalter wird links der braune Draht angeklemmt. Zusätzlich kommt hier auch noch der braune Draht der Lampe hinzu (3 adrig).
Auf der rechten Abgangsklemme beider Wechselschalter wird nun der schwarze Draht (5 adrig) gemeinsam mit dem 3 adrigen schwarzen Draht (Zuleitung) der Lampe angebracht. Jetzt liegt an beiden Wechselschaltern je eine Phase an. Dies bietet den Vorteil, dass bei dieser Installation beliebig viele Steckdosen oder Ableitungen zu anderen Verbrauchern hinzugefügt werden können.

Spar Wechselschaltung mit mehreren Steckdosen und Leuchten:






