FI Schalter fliegt raus – So löst man das Problem.

Hier gehts zur:
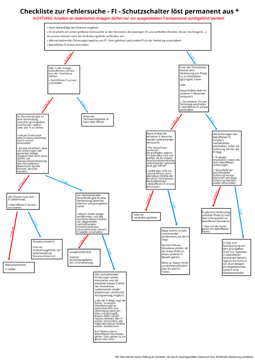
Checkliste zur Fehlersuche - FI-Schutzschalter löst permanent aus!
Jeder hatte diese Situation schon einmal!!!
Der FI Schalter löst aus und plötzlich ist im ganzen Haus der Strom weg
und es geht nichts mehr.
Im ungünstigsten Fall geschieht dies auch noch nachts oder im Winter,
wenn es früh dunkel ist und man muss sich mit einer Taschenlampe den Weg in den Keller suchen,
um den Sicherungskasten zu öffnen und nachzusehen was passiert ist.
Selbst als Laie kann man dann erkennen, dass ein Schalter in eine andere Richtung zeigt
und dieser wahrscheinlich den Stromkreis unterbricht.
Dies ist oft der FI Schalter (Fehlerstrom – Schutzschalter, FI Schutzschalter).
Insofern es sich nur um einen kurzen Fehlerstrom handelt, der z.B. durch einen feuchte Steckverbindung oder einen Blitzeinschlag in der Umgegend hervorgerufen werden kann, kann man den Schalter ganz einfach wieder zurück kippen. Jetzt sollte alles wie gewohnt funktionieren.
Was tun wenn sich der FI Schutzschalter nicht einschalten lässt?
Dies bedeutet, dass irgendein Problem vorliegt und der FI Schalter genau das tut was er soll: nämlich uns schützen!
¡ Man darf jetzt auf keinen Fall einfach den Stromkreis überbrücken und somit den Schutz umgehen !
Dies kann fatale Folgen haben, da es irgendwo eine Störung gibt, die erst behoben werden muss.
Nur so kann die Sicherheit im Haus wieder hergestellt werden kann.
Fehlersuche nach dem Ausschlussprinzip:
Leider ist die Suche nach dem Fehler meistens nicht ganz so einfach.
Oft lassen sich alle Sicherungen wieder einschalten und der FI-Schalter hält ebenfalls. Allerdings fliegt er sofort wieder raus, nach dem man wieder einen Stromverbraucher im Haus eingeschaltet hat.
Jedoch kann hier nicht zwangsläufig davon ausgegangen werden, dass der Fehler in diesem „Verbraucher- Stromkreis“ zu finden ist. Da über diesen FI-Schalter mehrere Stromkreise laufen, kann somit der Fehler auf einem der anderen Stromkreise zu finden sein.
Ihr anfänglicher Verdacht, dass FI auslösende Gerät gefunden zu haben, muss sich jedoch nicht bestätigen.
Denn nicht selten kann es vorkommen, dass der FI erst ausgelöst wird, wenn eine bestimmte Menge an Strom verbraucht wird. Alles was an Stromdurchfluss darunter liegt, verursacht noch kein Auslösen des FI-Schalters.
Eine etwas tiefgründigere Erklärung wäre z.B.,
wenn in Ihrer gesamten Anlage irgendwo der Neutralleiter (blaue Ader) eine Verbindung:
- zu einer grün-gelben Ader hat oder
- zum Erdreich hat, da er außen liegt oder
- zu leitenden Gegenständen an einer andere Stelle im Stromkreis bekommt,
dann wird in keinem dieser Fälle eine Sicherung ausgelöst. Der Stromkreis an sich würde noch funktionieren.
Ist jetzt ein Stromverbraucher in einem anderen Stromkreis des selben FI Bereich an, fließt der „Rückstrom“ des Stromkreises korrekt bis zum Unterverteiler zurück. Allerdings fließt er dort über einen anderen Neutralleiter weiter bis zur Fehlerquelle des betroffenen Stromkreises. An der Fehlerquelle fließt er über den Schutzleiter oder über das Erdreich ab, obwohl im betroffenen Stromkreis eventuell keine Verbraucher aktiviert sind und auch die Sicherung ausgeschalten sein kann.
Als Begründung kann gesagt werden, dass der „Rückstrom“ auf dem Neutralleiter über jeden im Verteiler angeschlossenen Neutralleiter im Fehlerfall abgeleitet werden kann.
Daher stecken Sie in einem solchen Fall einen bzw. mehrere größere Verbraucher, wie z.B. Fön, Wasserkocher, Heizgerät, an und schalten Sie sie ein.
Fliegt daraufhin der FI gehen Sie wie folgt vor:
- Als erstes klemmen Sie alle einzelnen blauen Neutralleiter, bis auf den, über den das „Testgerät“ läuft, heraus.
- Danach können Sie alle anderen blauen Neutralleiter nacheinander wieder einzeln einklemmen.
- Beobachten Sie bei welchem Neutralleiter der FI fliegt.
⇒ Dieser Stromkreis ist höchstwahrscheinlich der Verursacher, mit einer eventuellen Verbindung der blauen mit der grün-gelben Ader bzw. zum Erdreich.
!Vorsicht¡:
- es sind Rückspannungen auf den blauen Drähten möglich
- NIEMALS den zugeführten blauen Draht vom FI Schalter trennen, während alle einzeln noch verbunden sind und
die Anlage unter Spannung steht. Hier ist eine Sternpunktverschiebung möglich. Dies verursacht die Zerstörungen einzelner Verbraucher durch
Überspannung.
Achtung: Auf keinen Fall darf der FI Schalter überbrückt werden, da sonst ein erhebliches Risiko für gefährliche Stromschläge gegeben ist. Sollten Sie sich nicht sicher sein, ob sie richtig handeln, dann kontaktieren Sie einen Elektriker in Ihrer Umgebung. Dieser kann Ihnen sicher und schnell helfen.






